Med denne veilederen ønsker vi å informere deg om fredningsprosessen frem til vedtak. Hvordan er saksgangen i en fredningssak etter kulturminneloven §§ 15 og 19, og hvordan kan du påvirke saken? Dette vil du få svar på her.
Innhold
1. Hva er fredning?
Det finnes ulike typer vern. Kulturminner av regional og lokal verdi vernes gjennom plan- og bygningsloven, mens fredning etter kulturminneloven er forbeholdt kulturminner av nasjonal verdi. Fredning gir et varig vern, og sørger for at også kommende generasjoner får ta del i de historiene som kulturminnene kan fortelle.
Når et byggverk eller anlegg er fredet, betyr det blant annet at eier må søke om tillatelse til å gjøre endringer utover vanlig vedlikehold. Du vil få utfyllende informasjon om konsekvenser av fredningen. Dette dokumentet handler i hovedsak om selve fredningsprosessen.


2. Hvordan gjennomføres fredning?
Både regionalforvaltningen og Riksantikvaren kan starte opp en formell fredningssak. Regionalforvaltningen er fylkeskommunen der kulturminnet ligger. Det er to unntak: Regionalforvaltningen i Oslo er Byantikvaren, og regionalforvaltningen for samiske kulturminner er Sametinget.
Fredningsvedtak fattes av Riksantikvaren. Som oftest er det regionalforvaltningen som gjør forarbeidet, slik det er beskrevet nedenfor i oversikten over saksgangen. I noen tilfeller er det Riksantikvaren som gjør forarbeidet, men dette vil du få beskjed om.
Fredningsprosessen omfatter to høringsrunder der regionalforvaltningen ber om synspunkter på den foreslåtte fredningen fra eiere og andre. På bakgrunn av høringsuttalelsene kan det være aktuelt å justere forslaget.
Når en fredningssak etter kulturminneloven § 15 er igangsatt, har eier anledning til å søke om tilskudd. Tilskudd kan gis til helt eller delvis dekning av merutgifter i forbindelse med istandsetting, vedlikehold og skjøtsel. Eier kan sende søknad om tilskudd til regionalforvaltningen, som vanligvis har én søknadsfrist i året. I løpet av fredningssaken vil regionalforvaltningen gjøre en tilstandsvurdering av kulturminnet. Den vil gi en oversikt over byggverkets tilstand, og vedlikeholds- og istandsettingsbehov.
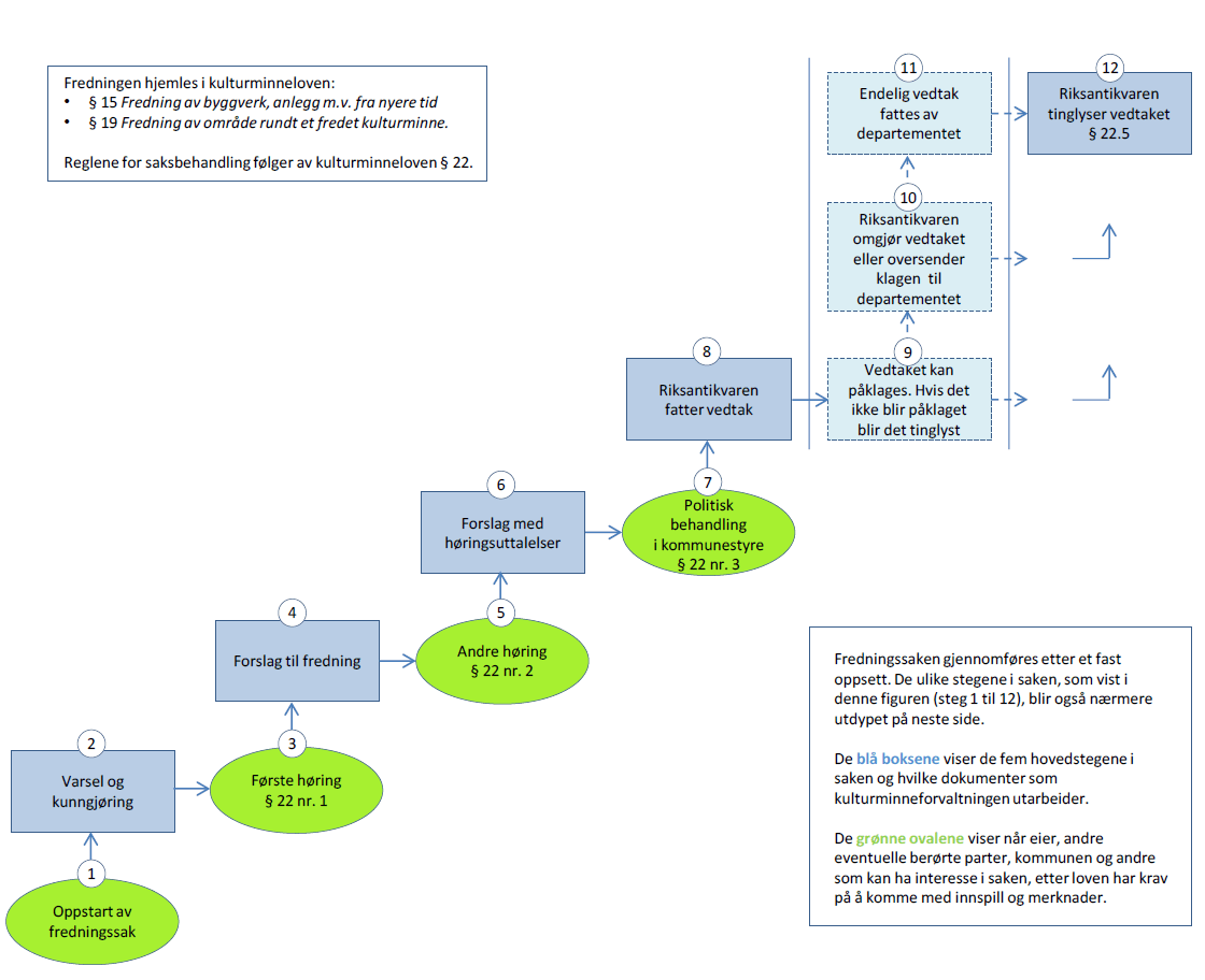
3. Slik er saksgangen

Forklaring til figuren over
Varsel om oppstart av fredningssak
1. Ved oppstart av en fredningssak opprettes det kontakt mellom regionalforvaltningen og eier, og regionalforvaltningen søker samarbeid med offentlige myndigheter, organisasjoner og andre som kan ha interesse i saken. Regionalforvaltningen og eier skal i samarbeid utarbeide en omforent fremdriftsplan for utarbeidelse av fredningssaken (se Rundskriv om prosess og saksbehandlingstid (xx.xx.2015).
2. Varsel om oppstart av fredningssak kunngjøres i dagspressen. Varselet rykkes inn som annonse i minst to aviser som er alminnelig lest på stedet. Eier, kommunen og andre parter som kan bli berørt, vil få brev om varsel om oppstart, med en frist for å uttale seg.
3. Hensikten med kunngjøringen er at de som berøres av den varslete fredningen, skal kunne si sin mening om den. Det gis en rimelig frist for å uttale seg. Normalt vil fristen være mellom tre og seks uker. Alle uttalelser må være skriftelige (brev eller e-post). Dette er første høringsrunde.
Fredningsdokument utarbeides – forslag til fredning
4. Regionalforvaltningen utarbeider deretter et fredningsdokument (fredningsforslaget). Eiers synspunkter og andre høringsinnspill kommenteres og tas eventuelt inn i saken. I dette arbeidet er eiers kunnskap om kulturminnet svært verdifull. Det gjøres også arkivsøk for å innhente data om kulturminnet, og feltarbeid med oppmåling, fotografering, registrering og beskrivelse av det som skal fredes.
Høring
5. Når fredningsforslaget er klart, gjennomføres en ny høringsrunde. Fredningsforslaget sendes til eier, kommunen og andre parter som kan bli berørt av fredningen, og det kunngjøres i minst to aviser som er alminnelig lest på stedet og i Norsk Lysingsblad at fredningsforslaget er lagt ut til offentlig ettersyn. Det gis en frist på minst seks uker for å uttale seg til forslaget. Alle uttalelser må være skriftlige (brev eller e-post). Dette er andre høringsrunde. I forbindelse med kunngjøringen legges saken frem for statlige fagorganer til uttalelse.
Merknader vurderes og fredningsforslaget behandles av kommunestyret
6. Etter at høringsfristen er ute, vurderer regionalforvaltningen høringsuttalelsene. Alle innspill vil bli kommentert skriftlig, og fredningsforslaget kan bli justert på bakgrunn av dem. I noen tilfeller kan det være aktuelt å ta kontakt med de som har hatt merknader for å se på alternative løsninger. Deretter sendes fredningsforslaget til kommunestyret for behandling, med gjenpart til eiere og andre parter som kan bli berørt av fredningen. Regionalforvaltningen kan sette en tidsfrist for når kommunestyret må ha behandlet saken.
7. Fredningsforslaget behandles i kommunestyret. I behandlingen av saken gjør kommunestyret et vedtak som beskriver kommunestyrets syn på saken. Kommunestyrets vedtak sendes regionalforvaltningen. Regionalforvaltningen sammenstiller saken og sender fredningsforslaget til Riksantikvaren sammen med kommunestyrets vurdering. Eier og andre berørte parter får gjenpart av oversendelsen.
Riksantikvaren vedtar fredning
8. Riksantikvaren gjennomgår saken og ser til at saken er tilstrekkelig belyst før Riksantikvaren vedtar fredningen. Riksantikvaren sender fredningsvedtaket til eiere og andre berørte parter. Dersom det ikke kommer noen klage på vedtaket, blir det tinglyst som heftelse på eiendommen.
9. En eventuell klage på vedtaket må gjøres skriftlig. Klagen stiles til Klima- og miljødepartementet men sendes til Riksantikvaren.
10. Hvis Riksantikvaren imøtekommer klagen ved å oppheve eller gjøre om fredningsvedtaket i tråd med klagen, er saken avgjort. Dersom Riksantikvaren ikke tar klagen til følge, sender Riksantikvaren klagen til Klima- og miljødepartementet for behandling.
11. Klima- og miljødepartementet avgjør med endelig virkning om fredningen skal opprettholdes, endres eller oppheves.
12. Endelig fredningsvedtak tinglyses.
4. Dialog med eier underveis i prosessen
Både før formell oppstart av saken, underveis i prosessen og etter vedtak, skal regionalforvaltningen ha god dialog med eiere og andre berørte parter. God dialog om blant annet fredningsomfang vil kunne sikre gjenbruk av fredete bygg og anlegg i privat eie og effektivisere og minimalisere nødvendig saksbehandling i forbindelse med videreutvikling av det fredete kulturminnet.
Oppstartsmøte og fremdriftsplan
Et godt samarbeid mellom Riksantikvaren, regionalforvaltningen og eier er viktig for alle parter. Det er viktig at eier får god informasjon om sine rettigheter, muligheter og ansvar i løpet av fredningsprosessen. Eier og berørte parter skal involveres tidlig, og før oppstart av fredningssaken skal det alltid gjennomføres et møte mellom regionalforvaltning og eier.
På møtet skal det utarbeides en omforent fremdriftsplan for prosessen frem mot fredning. Dette er i tråd med Rundskriv om prosess og saksbehandlingstid (xx.xx.2015), og skal sikre at eier og berørte parter får en oversikt over når de ulike delene av prosessen skal gjennomføres. Denne fremdriftsplanen er veiledende. Dersom det skjer noe underveis i saken som endrer fremdriften, skal eier og Riksantikvaren varsles av regionalforvaltningen. Fremdriftsplanen skal i så fall korrigeres og sendes ut på ny.
Fredningssaken vil få en saksbehandler som eier kan kontakte underveis.
Møter underveis mellom eier og regionalforvaltningen
Når regionalforvaltningen skal utarbeide fredningsforslaget, kan det være behov for befaringer. Regionalforvaltningen skal samle historikk og gjøre seg kjent med kulturminnet, for å kunne beskrive og begrunne forslag til vedtak på en god måte. Eier har gjerne god kunnskap om kulturminnet, og er svært viktig i dette arbeidet. Kulturminnet skal dokumenteres. Kulturminnet skal dokumenteres og den tekniske tilstanden skal vurderes. Merk at i forkant av eventuell fotografering, skal det utarbeides en skriftlig avtale med eier om tillatelse til fotografering.
Riksantikvarens behandling
Etter at saken er mottatt hos Riksantikvaren, vil det gjøres en samlet vurdering av fredningssaken, blant annet kulturminnets nasjonale betydning, samfunnsmessige sider, og andre aspekter. Riksantikvaren går også gjennom sakens formelle sider for å se at eier og andre parter har blitt hørt og at riktig saksgang er fulgt.
Dersom ikke representanter fra Riksantikvaren er med på en av befaringene før høringen, vil Riksantikvaren ta kontakt med eier for å avtale et besøk etter at saken er oversendt til Riksantikvaren for behandling.
Riksantikvaren vil etter en samlet vurdering fatte vedtak om fredning eller frafalle saken.
Oppfølging etter vedtak
Innen tre måneder etter at fredningsvedtaket er fattet, skal regionalforvaltningen ta kontakt med eier for å bistå med råd og informasjon videre.

5. Hvordan kan du påvirke fredningssaken?
Riksantikvaren legger stor vekt på eiers synspunkter i fredningssaken. Både i oppstartsfasen og i de senere høringsrundene har eier og andre berørte parter mulighet til å si sin mening, og til å påpeke eventuelle feil. Det gjelder enten man støtter fredningen eller er uenig i den.
Det er to runder med høringer. Alle uttalelser i høringsrundene må være skriftlige, som e-post eller brev. En uttalelse kan for eksempel gjelde synspunkter på myndighetenes vernevurdering, tanker om bruk av kulturminnet, forslag til endringer i hva fredningen skal omfatte eller hvordan bestemmelsene skal være, eller opplysninger om teknisk tilstand og ressursbehov.
Eier har når som helst anledning til å kontakte regionalforvaltningen for spørsmål eller innspill til saken.
Innspill i høringsrunde
Det er viktig at eier kommer med sine merknader til saken. Alle innspill til fredningssaken blir vurdert og kommentert skriftlig i fredningsforslaget. Det vil alltid måtte gjøres avveininger mellom ulike interesser. Høringsuttalelser kan føre til at forslagets innhold og omfang endres.
Hvis man har sagt hva man mener i første høringsrunde, men ikke føler at dette er tatt hensyn til, er det ingenting i veien for å gjenta det samme eller vise til den forrige uttalelsen i neste høringsrunde.
Hensikten med høringsrundene er at saken skal være så godt opplyst som mulig før vedtak treffes. I fredningssaken skal det redegjøres for samfunnsinteressene som helhet, ikke bare kulturminneinteressene. Det er verdt å merke seg at endringer som skjer underveis i fredningsprosessen, ikke kan gjøre fredningen mer omfattende eller strengere. I så fall må saken startes på nytt, med nytt varsel og nye høringer.
Mulighet til å klage på fredningsvedtak
Eier og andre som har rettslig klageinteresse har mulighet til å klage på fredningsvedtaket. I så fall blir saken vurdert på nytt. Klagen må være skriftlig og sendes til Riksantikvaren innen en gitt frist, vanligvis tre uker etter at fredningsvedtaket er mottatt. Hvis Riksantikvaren ikke omgjør vedtaket i tråd med klagen, sender Riksantikvaren den videre til Klima- og miljødepartementet, som avgjør om fredningen skal opprettholdes, endres eller oppheves. Et fredningsvedtak gir normalt ikke rett til erstatning.

6. Dokumentet «forslag om fredning»
Når forslag til fredning sendes ut på høring og legges ut til offentlig ettersyn, sendes forslaget til eierne, kommunen og andre parter som kan bli berørt av fredningen. Dokumentet «forslag til fredning» er et dokument som beskriver det som skal fredes, redegjør for hva kulturminneverdiene består i og hvilke hensyn som må tas for å ivareta dem.
Fredningsforslaget inneholder som regel følgende punkter:
- henvisning til lovtekst
- formålet med fredningen
- omfanget av fredningen
- kart som viser omfanget av fredningen
- eventuelt plantegning som viser hvilke rom som foreslås fredet
- fredningsbestemmelser
- informasjon om økonomiske tilskudd
- begrunnelse for fredningen
- vurdering av forholdet til naturmangfoldloven
- tilstand og økonomiske konsekven ser av fredning
- riksantikvarens myndighet
- bakgrunn for fredningen
- redegjørelse for saksgang og innkomne merknader
- videre saksgang frem til eventuelt fredningsvedtak
Regionalforvaltntingen utarbeider dokumentasjon av kulturminnet. Denne følger fredningsforslaget og inneholder kart, tegninger, oversiktsbilder, beskrivelse, historikk, vurdering av teknisk tilstand, og så videre.
Fredningsvedtaket har i hovedsak samme oppsett som fredningsforslaget. Eiers synspunkter og andre høringsuttalelser inngår i saken. Det gjør også regionalforvaltningens og Riksantikvarens vurdering av uttalelsene.
7. Tilbud til eiere underveis i fredningsprosessen
- Eier har anledning til å søke om tilskudd når fredningssaken er under behandling og kan få økonomisk tilskudd til vedlikehold eller til å gjøre godkjente endringer av et fredet byggverk eller anlegg. Informasjon om søknad får du ved å henvende deg til fylkeskommunen.
- Eier kan få hjelp til å søke om tilskudd.
- Kulturminnefondet har egne tilskuddsordninger som det er mulig å søke på.
- Regionalforvaltningen vil gjennomføre en gratis tilstandsvurdering.
- Regionalforvaltningen kan bistå med rådgivning og veiledning hvis eier planlegger noen tiltak.
- Flere kommuner gir fritak for eiendomsskatt for bygninger av historisk verdi. Ta kontakt med kommunen for å sjekke om dette gjelder for din kommune.

Kulturminneforvaltningen
Klima- og miljødepartementet
Klima- og miljødepartementet har primært ansvar for forvaltningen av kulturminner, steder og kulturmiljøer i Norge.
Riksantikvaren
- er fagdirektorat og rådgiver for Klima- og miljødepartementet i alle saker som gjelder kulturmiljø, kulturminner og kulturlandskap
- har ansvaret for den overordnete og helhetlige nasjonale kulturminnepolitikken besluttet av Stortinget og regjeringen
- har forvaltningsansvaret for utvalgte kulturminner
- har myndighet til å frede kulturminner ved enkeltvedtak eller forskrift
- er innsigelsesmyndighet i plansaker hvis nasjonale kulturmiljøinteresser er truet
- er klageinstans for fylkeskommunens enkeltvedtak etter kulturminneloven, mens Klima- og miljødepartementet er klageinstans for enkeltvedtak fattet av Riksantikvaren
- har myndighet til å gi dispensasjon for utvalgte kulturmiljø, kulturminner og steder. Dette gjelder middelalderbyene Bergen, Oslo, Trondheim og Tønsberg samt enkelte bygninger og anlegg
- har myndighet til å fatte vedtak om omfang og kostnader for arkeologiske granskinger
- er vedtaksmyndighet for automatisk fredete kirker, og være rådgiver til kirkens godkjenningsorgan for saker som gjelder listeførte kirker
har ansvar for tildeling av tilskuddsmidler fra Barne- og familiedepartementet, til istandsetting og sikring av fredete og listeførte kirker
er systemansvarlig for Askeladden, det nasjonale registeret for kulturmiljødata. - har ansvar for forvaltning og utvikling av digitale tjenester som støtter kulturmiljøforvaltningens arbeid, og bidrar til en enhetlig praksis
Fylkeskommunen/Sametinget
- er ansvarlig for kulturmiljø i fylkene, og for kulturmiljø i samiske områder
- har vedtaksmyndighet etter kulturminneloven
- skal sørge for at det tas hensyn til kulturmiljø i planleggingen, også på kommunenivå
- kan forberede saker for Riksantikvaren
- Fylkeskommunene har ansvar for å lede arbeidet med regional planstrategi, regionale planer og regionale planbestemmelser
Kommuner
- er ansvarlig for å ivareta og legge til rette for bruk av kulturminner og steder, kulturmiljøer og landskap i arealbruk og samfunnsplanlegging. Plan- og bygningsloven er det viktigste rettsverktøyet, men kommunene har også andre tiltak til rådighet som tilskudd og eiendomsskattefritak.
- enkelte bykommuner har en kulturminneforvalter. I tillegg har noen kommuner stillinger som utfører tilsvarende oppgaver
